揭秘银行贷款委托书,百度搜索解析全攻略

揭秘银行贷款委托书,百度搜索解析全攻略

如花似玉 2025-02-19 公司概况 591 次浏览 0个评论

在当今社会,随着金融行业的快速发展,银行贷款已成为人们解决资金需求的常见途径,在这个过程中,“银行贷款委托书”作为连接借款人和银行的重要法律文件,其重要性不言而喻,关于“银行贷款委托书”,我们该如何通过百度一下来深入了解呢?

什么是银行贷款委托书?

银行贷款委托书是借款人与银行之间签订的,明确双方权利和义务的法律文件,该文件详细规定了贷款的具体条件、金额、期限、利率等重要信息,是保障双方权益的关键。

银行贷款委托书的百度搜索解析

当我们输入“百度一下银行贷款委托书”时,会获得大量相关信息,百度搜索结果会提供银行贷款委托书的基本定义和作用,会展示一些模板和示例,供人们参考和了解具体的书写格式和内容,还会显示一些关于银行贷款委托书的法律条款和注意事项,帮助人们全面理解其法律效应和潜在风险。

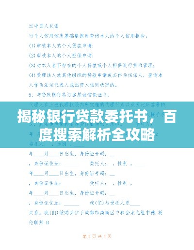
1、委托人(借款人)的基本信息,包括姓名、身份证号、联系方式等。

2、受托人(银行)的基本信息,包括银行名称、地址、联系方式等。

揭秘银行贷款委托书,百度搜索解析全攻略

3、贷款的具体条件,包括贷款金额、期限、利率、还款方式等。

4、双方的权利和义务,包括贷款的使用、还款的责任等。

5、违约责任和争议解决方式。

6、其他需要明确的事项。

揭秘银行贷款委托书,百度搜索解析全攻略

百度搜索中的注意事项

在搜索“银行贷款委托书”时,需要注意以下几点:

1、选择权威的官方网站或法律数据库,以确保信息的准确性。

2、对比多个来源的信息,以获取全面的了解。

3、如有疑问,最好咨询专业的律师或金融机构。

揭秘银行贷款委托书,百度搜索解析全攻略

银行贷款委托书是借款人和银行之间的法律约束,对于双方都具有重要的法律效应,通过百度一下,我们可以获取大量的相关信息,包括其定义、内容、模板、法律条款等,在签订银行贷款委托书之前,务必充分了解其内容,并在必要时咨询专业人士的意见,以确保自身权益得到保障。

“百度一下银行贷款委托书”将为您提供全方位的解析,帮助您更好地了解和使用银行贷款委托书,在金融市场日益发展的今天,掌握这一知识将有助于您更好地进行金融活动,保障自身的合法权益。

转载请注明来自湖北天正建设工程咨询有限公司,本文标题:《揭秘银行贷款委托书,百度搜索解析全攻略》

百度分享代码,如果开启HTTPS请参考李洋个人博客
Top